Toggle navigation
首页
产品中心
安全光幕
安全光栅
激光雷达
折弯机保护装置
通用型安全控制器
自动化光栅
控制器
电源信号线
传输线
安全地毯
应用案列
压力机安全防护
折弯机安全保护
自动化人身防护
加工设备安全防护
轨道交通安全防护
激光雷达避障导航
新闻资讯
公司动态
行业资讯
招标公告
技术支持
电子样本
使用说明(中文)
使用说明(英文)
三维模型下载
激光雷达软件下载
党的建设
学习贯彻党的二十届四中全会精神
学习贯彻党的二十届三中全会精神
深入学习贯彻习近平总书记考察山东重要讲话精神
深入学习贯彻党的二十大精神
信息公开
公司简介
产品证书
LS系列证书
LSE系列证书
KLM系列证书
LSPD系列证书
KLMs系列证书
KS06系列证书
LCS系列证书
SMT系列证书
CT4系列证书
T4系列证书
SPC系列证书
BLPS系列证书
CSRM系列证书
资质荣誉
发明专利
公司实景
软件著作
实用新型
发展历程
关联公司
联系我们
服务网络
联系我们
网上店铺
淘宝店铺
英文网站
注册
/
登录
您的位置:
首页
>>
新闻咨询
>>
招标公告
全部
公司动态
行业资讯
招标公告
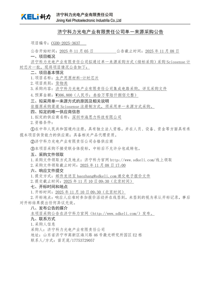
济宁科力光电产业有限责任公司单一来源采购公告_项目编号:CGDD-2025-3637
来源:本站
日期:2025-11-05 15:29:26
作者:超级管理员
 282
上一篇:
济宁科力光电全自动铝型材切割机项目中标通知书
下一篇:
济宁科力光电产业有限责任公司单一来源采购公告_项目编号:CGDD-2025-3650
科力光电版权所有 2018-2028 网站备案号:鲁ICP备14008611号-1